你好,歡迎來到三環集團官方網站!
|
企業郵箱
|
中文
/
English
導航切換
首頁
關于三環
企業介紹
發展歷程
資質榮譽
產品信息
安防產品
轎車鎖及配件
智能鎖
門類產品
門鎖
掛鎖
五金及配件
安防系統
電鍍及配套加工
解決方案
住宅及公寓
酒店
辦公及寫字樓
教育機構
定制系統
品牌服務
技術支持
招商加盟
產品認證
下載中心
新聞中心
公司新聞
可持續發展
人力資源
網上商城
天貓旗艦店
京東旗艦店
聯系我們
聯系方式
在線咨詢
首頁
>
新聞中心
>
可持續發展
可持續發展
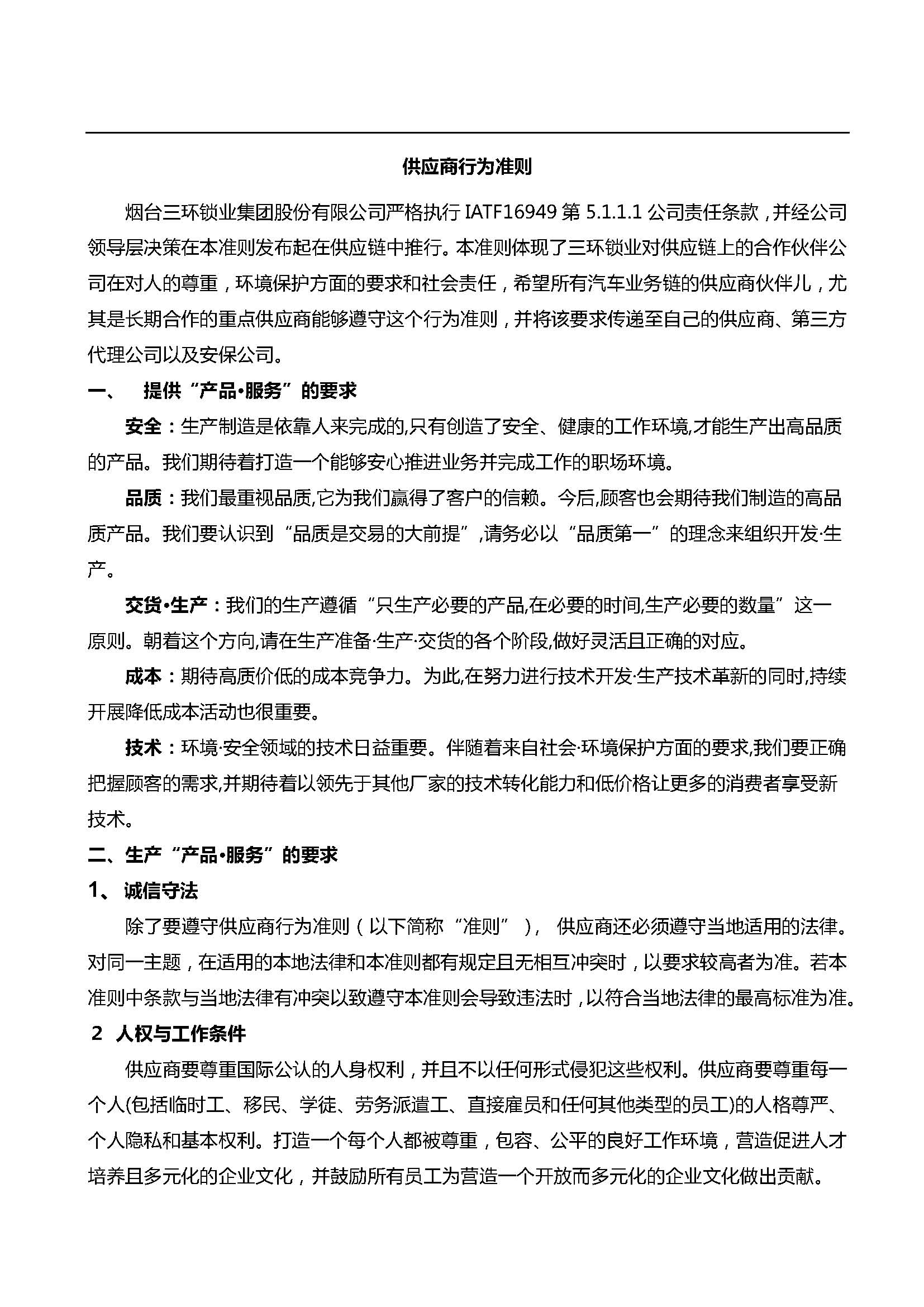
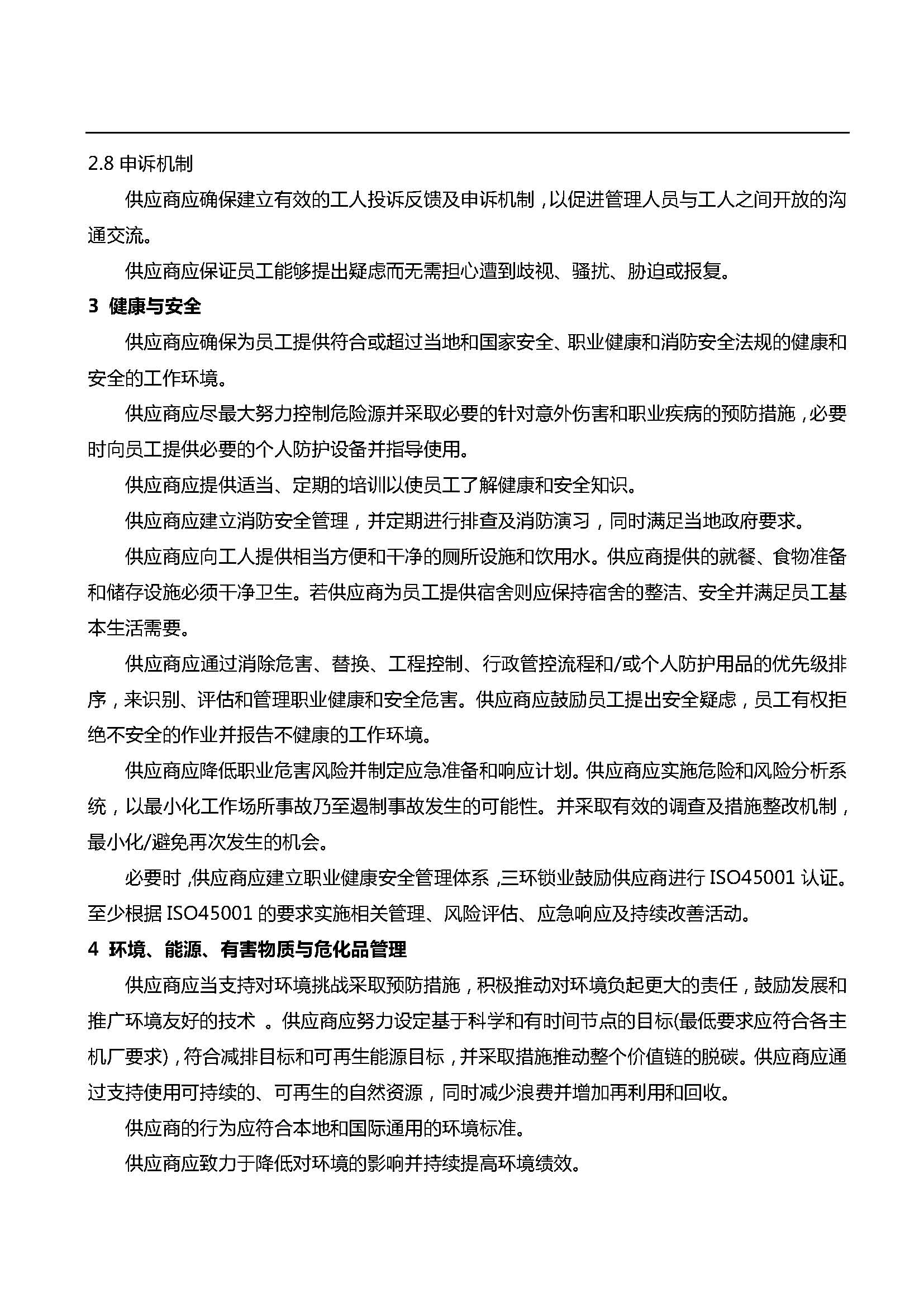
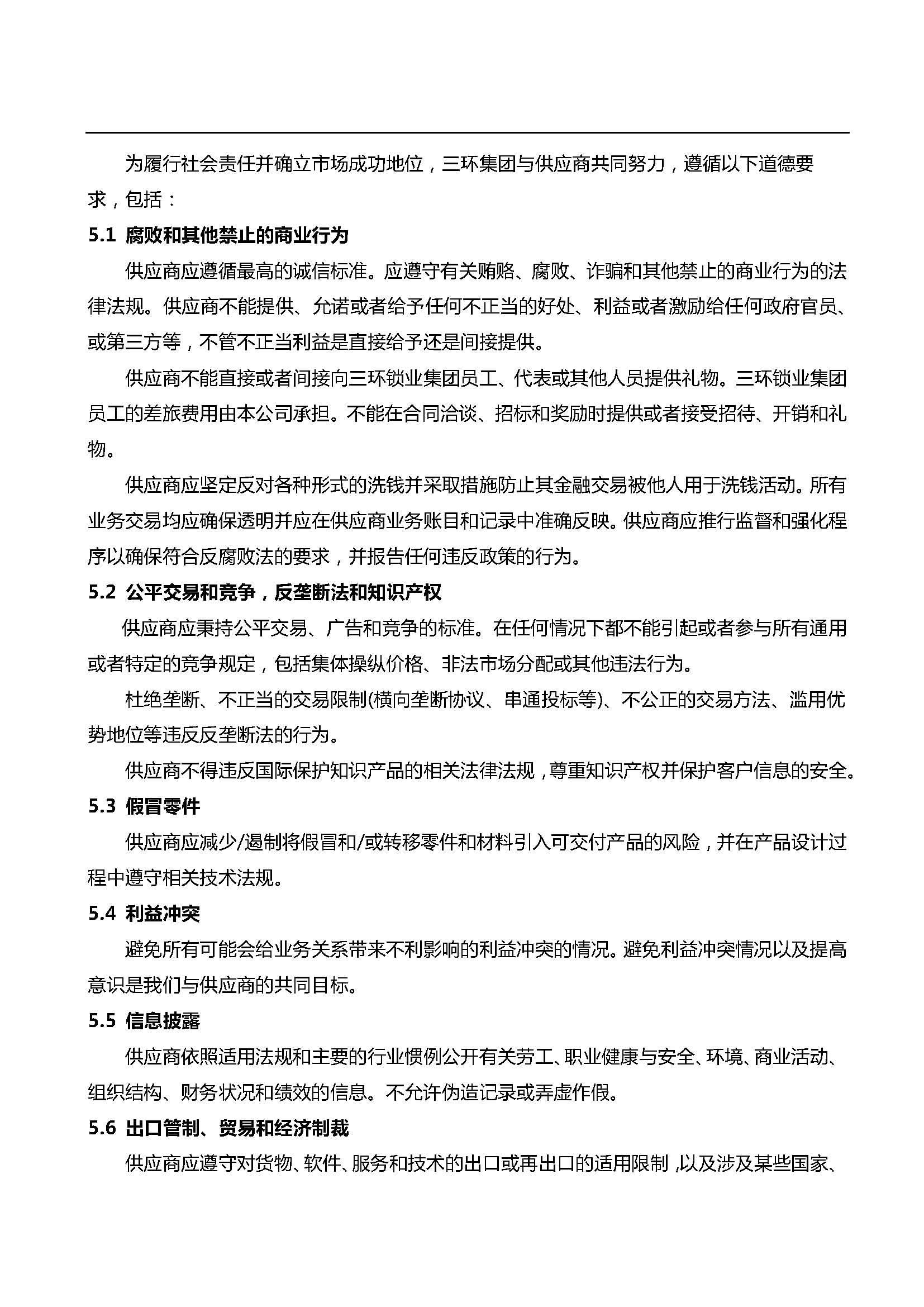
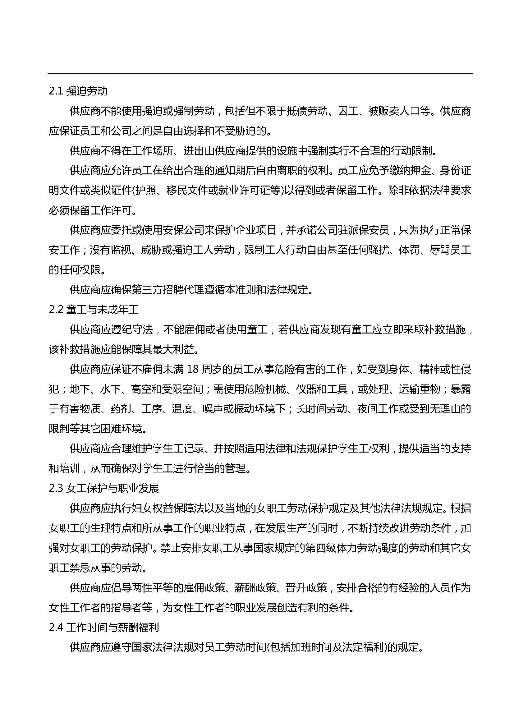
煙臺三環汽車鎖供應商行為準則發布
發布時間:2023-06-08 瀏覽人次:0次 發布者:三環鎖業集團
其他文章:
上一篇:
公司榮獲10項“金勾”大獎助推制鎖產業創新發展
下一篇:
沒有啦!
首頁
關于三環
企業介紹
發展歷程
資質榮譽
產品信息
安防產品
轎車鎖及配件
智能鎖
門類產品
門鎖
掛鎖
五金及配件
安防系統
電鍍及配套加工
解決方案
住宅及公寓
酒店
辦公及寫字樓
教育機構
定制系統
品牌服務
技術支持
招商加盟
產品認證
下載中心
新聞中心
公司新聞
可持續發展
人力資源
人力資源
網上商城
天貓旗艦店
京東旗艦店
聯系我們
聯系方式
在線咨詢
|
中 文
/
English
關于我們
公司介紹
發展歷程
資質榮譽
解決方案
住宅及公寓
酒店
辦公及寫字樓
教育機構
品牌服務
技術支持
招商加盟
產品認證
下載中心
集團產業
煙臺三環科技有限公司
煙臺三環轎車鎖公司
煙臺三環制鎖科技有限公司
煙臺三環電鍍有限公司
集團產業
煙臺三環鎖業集團浦江有限公司
煙臺三環物業有限公司
Copyright ? 2007-2017 www.lnxlxy.com. All right reserved.
魯ICP備16046839號-2
?2007-2017煙臺三環鎖業集團股份有限公司 版權所有
魯ICP備16046839號-2